Компьютерная графика в Blender
- Автор(ы): Кузнецова Анна
- Научный руководитель: Луспарян С.В., учитель информатики
- Учебное заведение: ГБОУ "Школа №1391", г. Москва
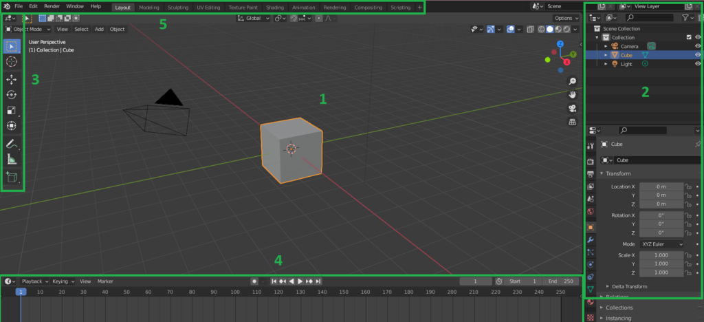
В рамках проекта автор изучил теорию компьютерного моделирования, научился создавать в 3D Blender трёхмерные объекты.
За время работы над проектом я изучила теорию компьютерного моделирования, функции рекламы, инструменты программы Blender 3D, стала лучше понимать алгоритм создания 3D моделей, научилась создавать в Blender 3D трёхмерные объекты. Самостоятельное изучение программы было долгим и сложным процессом, так как требовалось большое количество времени и терпения при неудачах.